Hello,
We are looking into ways to 3d print clay using a KUKA robotic arm. So far we have tried using embedded Slic3er in RoboDK, Machining Project using Gcodes obtained through the Cura slicer, and the RoboDK plug-in for Rhino to import a curve project.
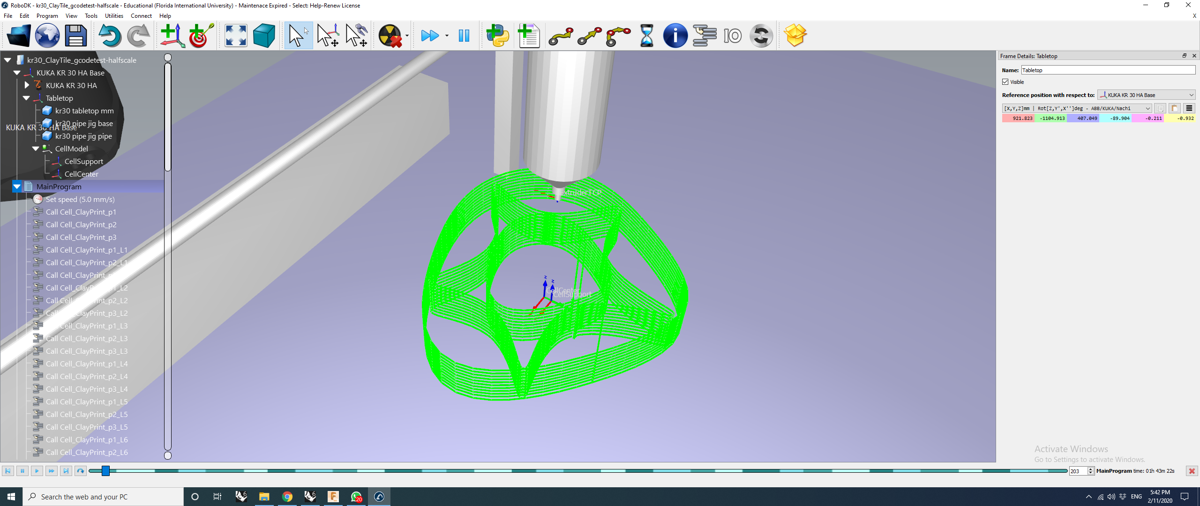
We have not been able to have full control of the path through these processes. As a test, we are trying to print a three-part tile (see attachment), where the layers need to be printed in a specific order and in a continuous path.
Because we are getting it from the slicer software, the path moves back and forth (not continuous).
Do you know of a process that gives us better control over the path?
Thansk!
We are looking into ways to 3d print clay using a KUKA robotic arm. So far we have tried using embedded Slic3er in RoboDK, Machining Project using Gcodes obtained through the Cura slicer, and the RoboDK plug-in for Rhino to import a curve project.
We have not been able to have full control of the path through these processes. As a test, we are trying to print a three-part tile (see attachment), where the layers need to be printed in a specific order and in a continuous path.
Because we are getting it from the slicer software, the path moves back and forth (not continuous).
Do you know of a process that gives us better control over the path?
Thansk!

