09-21-2020, 03:08 PM
(This post was last modified: 09-21-2020, 03:20 PM by mmccrea_BAT.)
I am trying to recreate the canoe polishing tutorial using Solidworks. I see that in inventor the sketched curves are projected onto the surface of the canoe.
How is this done using Solidworks?
regards
Mark
Hi,
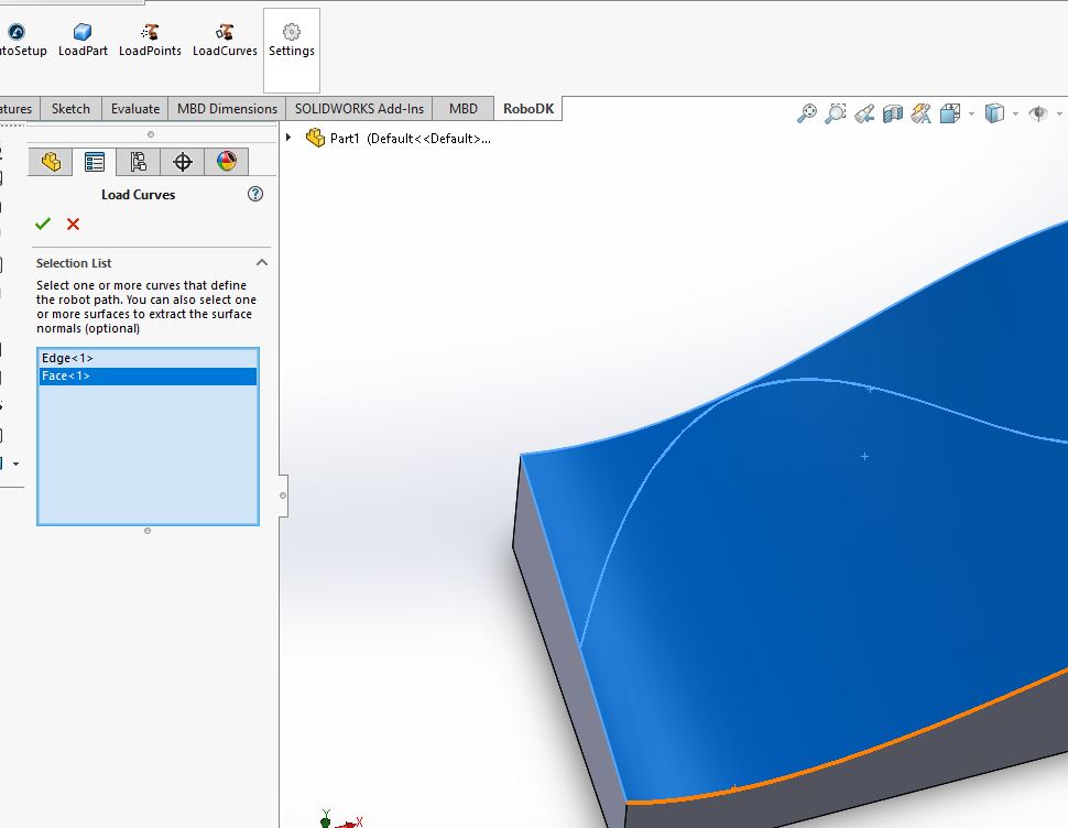
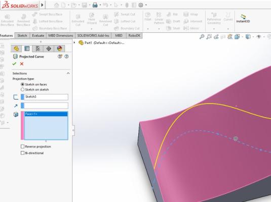
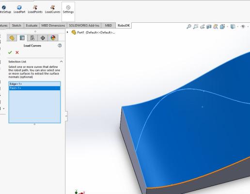
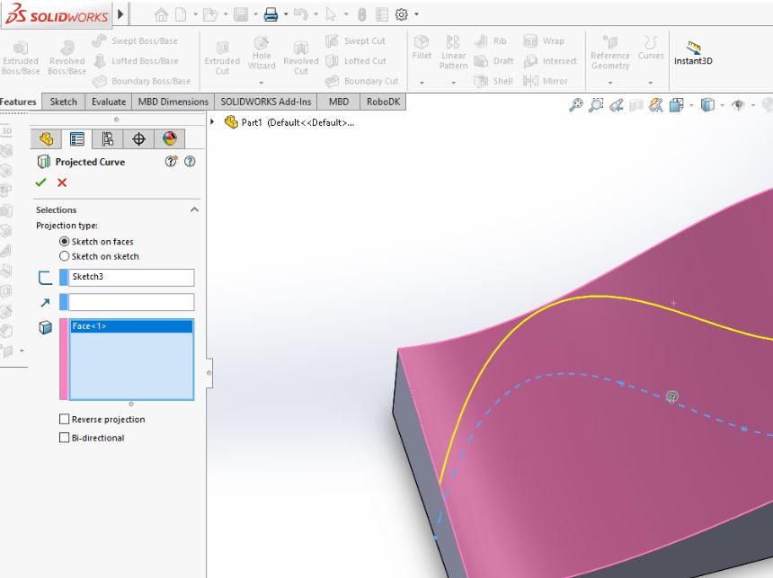
I found it it in Features/Curves/Project Curve select Sketch on faces.
Regards
Mark
How is this done using Solidworks?
regards
Mark
Hi,
I found it it in Features/Curves/Project Curve select Sketch on faces.
Regards
Mark
