Thread Rating:
  • 0 Vote(s) - 0 Average
  • 1
  • 2
  • 3
  • 4
  • 5

Error al generar curva

#1
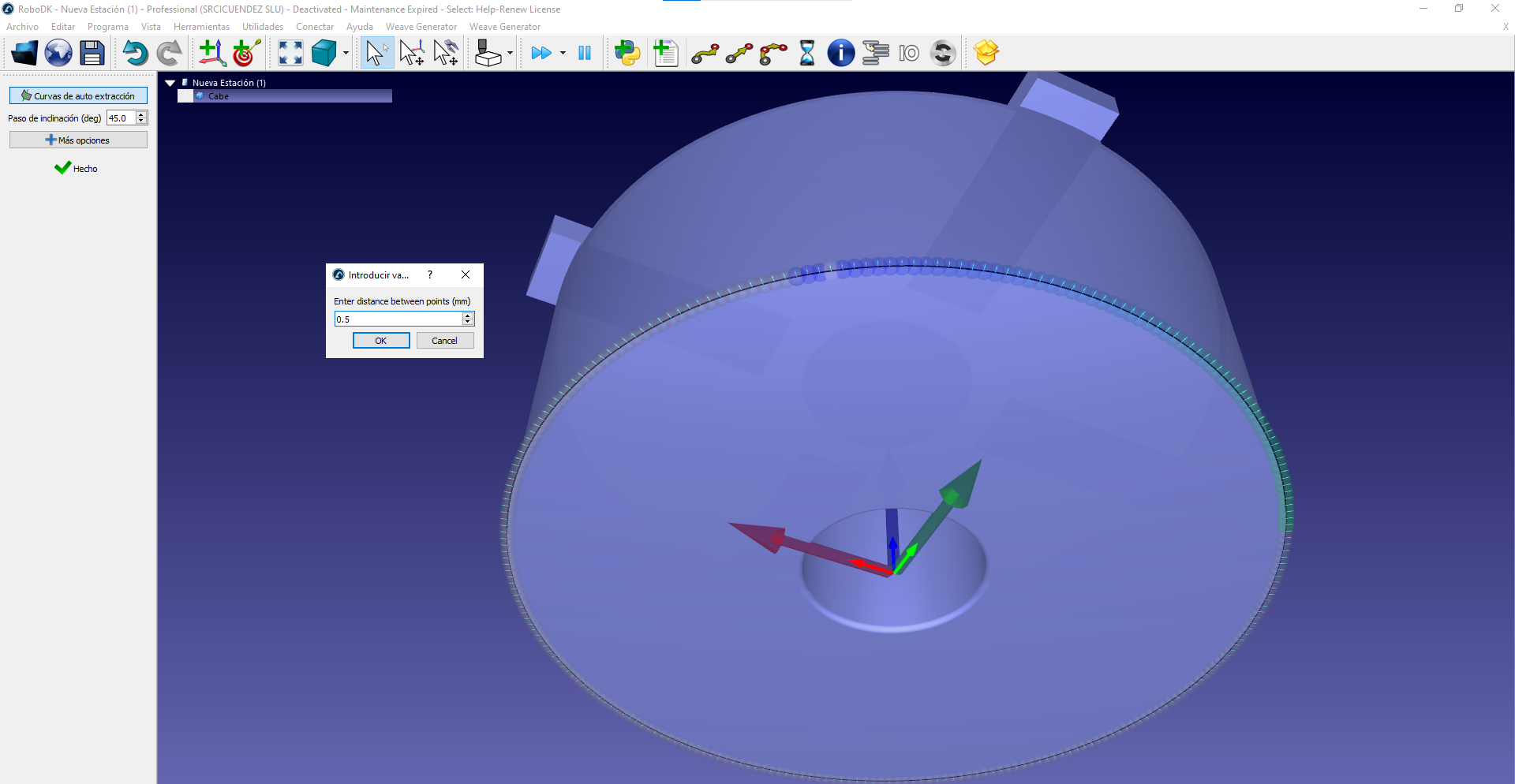
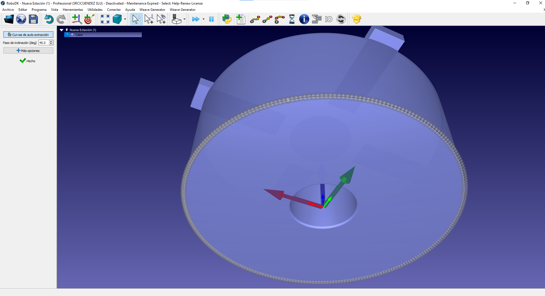
Buenas días existe un problema al generar curvas que es asiduo en mi caso. 

En muchas ocasiones genero una curva sobre un objeto y al modificar la distancia entre puntos robodk se buguea y elimina la trayectoria, como digo es un error que pasa a menudo. En el ejemplo que adjunto si se cambia la distancia entre puntos a 0.5 ocurre el problema.

Los pasos a seguir son los de las fotos del 1 al 4.

Adjunto estación para que podáis comprobar vosotros mismos el error


Attached Files Thumbnail(s)
1.png    2.png    3.png    4.png   

.rdk   Nueva Estación (1).rdk (Size: 1,009.55 KB / Downloads: 283)
#2
It looks like the curve disappears when you set the point spacing to 0. Setting the point spacing to 0 should not be allowed as it would create an infinite amount of points. We'll remove this option.
#3
El problema es que en otras ocasiones establezco un espaciado de 6 mm y ocurre el mismo error, con 6mm entiendo que no crearía infinidad de puntos, muchas gracias por su respuesta
#4
No consigo reproducir el error con el espaciado a 6 mm. Nos puede dar los pasos para reproducir este problema?
#5
En el archivo adjunto en el objeto llamado cierre Simplified si reduces la distancia a 3mm vuelves a la opción set point spacing y simplemente pulsas ok surge el mismo problema


Attached Files
.rdk   Cierre.rdk (Size: 159.67 KB / Downloads: 280)
#6
Gracias por el ejemplo. He conseguido reproducir el problema. El problema era que el ultimo punto de la curva no se calculaba bien. Publicaremos una actualizacion esta semana para arreglar este problema.
#7
Muchas gracias por la rapidez de respuesta Albert, comparto otro ejemplo mucho más sencillo de contemplar este error si en la curva generada en el prisma de la estación (una de sus aristas) se cambia el espaciado a 6mm ocurre el mismo error.

Nuevamente gracias por su rápida solución un saludo.


Attached Files
.rdk   ErrorMedidas.rdk (Size: 1.07 KB / Downloads: 282)
#8
Gracias por el ejemplo. La actualizacion ya esta disponible:
https://robodk.com/download
#9
(09-04-2024, 09:35 PM)Alberto Wrote: Gracias por el ejemplo. La actualización ya está disponible:
https://robodk.com/download

Buenos días Albert este error lo comuniqué el 8 de noviembre de 2023 vía mail tras no resolver mi problema he vuelto a comentar el error vía foro con el inconveniente de que esta actualización no es válida en mi caso ya que mi mantenimiento caducó el 25 de junio.
#10
He actualizado vuestra licencia para que el mantenimiento funcione hasta final de mes. Esto os permite usar la version actual sin problemas.
  




Users browsing this thread:
1 Guest(s)