05-12-2021, 07:36 AM
(This post was last modified: 05-12-2021, 07:39 AM by Yohan Lemarchandel.)
Hi,
I'm using the RoboDK Python API to build a robot mechanism. But when I load my 3D model assembly I have unknown type of items and I can't manipulate them (to merge each other for example).
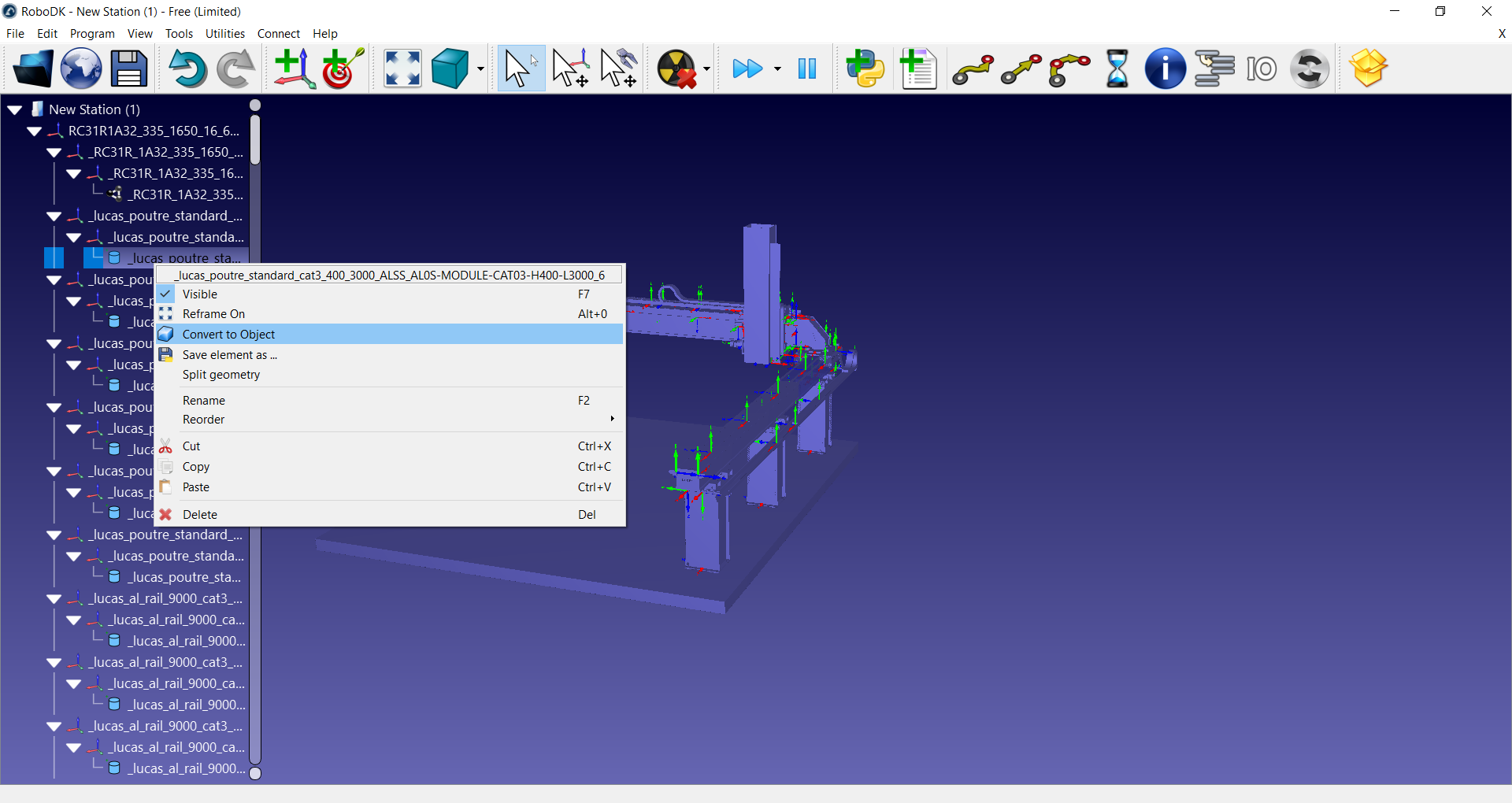
I know we can convert an item to an object by right click and then click "Convert to Object" (as shown in attached picture).
But I would like to know if there is a way to convert these type of items in object type items so that I can manipulate them using the Python API ?
I'm using the RoboDK Python API to build a robot mechanism. But when I load my 3D model assembly I have unknown type of items and I can't manipulate them (to merge each other for example).
I know we can convert an item to an object by right click and then click "Convert to Object" (as shown in attached picture).
But I would like to know if there is a way to convert these type of items in object type items so that I can manipulate them using the Python API ?
