Thread Rating:
  • 0 Vote(s) - 0 Average
  • 1
  • 2
  • 3
  • 4
  • 5

Overlapping welding curve follow start and end point

#1
Hi folks,

Happy new year 2025

I would appreciate to get your help on my welding curve follow project.

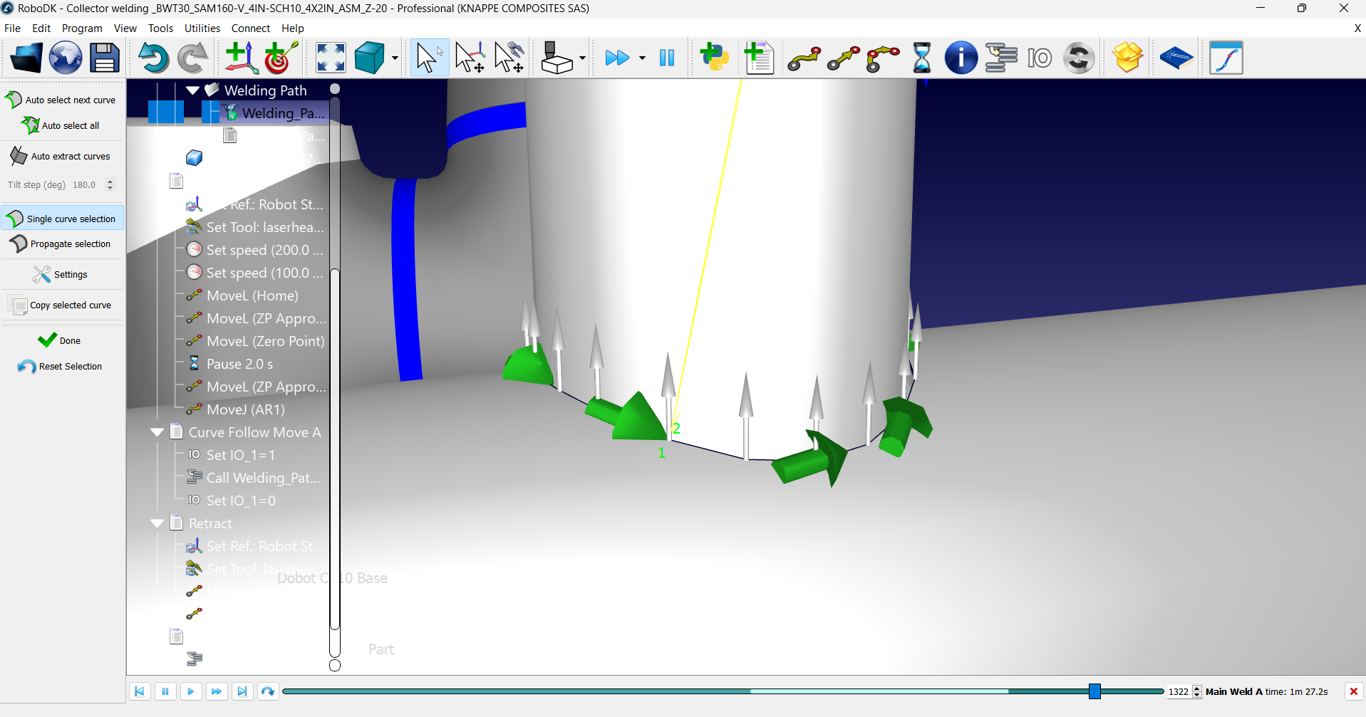
How can I extend at about 5 mm at each point 1 and 2, which corresponds to the starting point and the end point, by respecting the curve and without any pause ? I want to overlap the welding at the start and end point.

Best regards,

Nils


Attached Files Thumbnail(s)
Screenshot 2025-01-10 165108.png   
#2
You can copy the overlapped section and merge it with the original curve.
To do this, you can right-click on the curve and choose Split Curve -> Split Here. Then you can copy and paste this section and merge it with the curve. As a result, your curve will consist of 3 parts (2 small and one large). By sequentially selecting them in Curve Follow Project you will get a trajectory with overlap.
#3
Hi Sergei,
can you please show me on a video ?
#4
Hi Sergei,

I was able to add an extra point by copying/pasting a point from the “open curve editor”. Problem solved.

But now I'm out of reach of the joint 6. I don't understand, my joint 6 has a movement capacity of +/-360°.
It ONLY suggests starting with J6 -53.563820?
If I manually type J6 with value 306.43618 (-53.563820+360), update it and simulate, it works.

Shouldn't RoboDK automatically propose the J6 starting point with the value 306.43618?
#5
If you could share your station, we can understand the issue better
You can also manually adjust the initial value of jt6 to allow the axis to rotate during the trajectory (Curve Follow Project - Preferred joints for the start point)
#6
Hi Sergei,

I am not able to attach my project as .rdk file. Attached is my screen shot.

I can't find what you're writing:

<< You can also manually adjust the initial value of jt6 to allow the axis to rotate during the trajectory (Curve Follow Project - Preferred joints for the start point) >>


Attached Files Thumbnail(s)
Out of reach J6.jpg   
#7
I was referring to the same thing you noted in the screenshot.
Sorry for the misunderstanding.

RoboDK calculates the minimum necessary axis change to reach a given Cartesian position.
For trajectories such as in your example (saddle type), it is sometimes necessary to manually “unwind” the axis in the direction opposite to its rotation while moving along the trajectory. It is mostly related to jt4 and jt6.
  




Users browsing this thread:
1 Guest(s)