02-21-2022, 09:47 AM
Good morning,
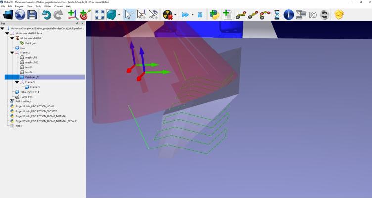
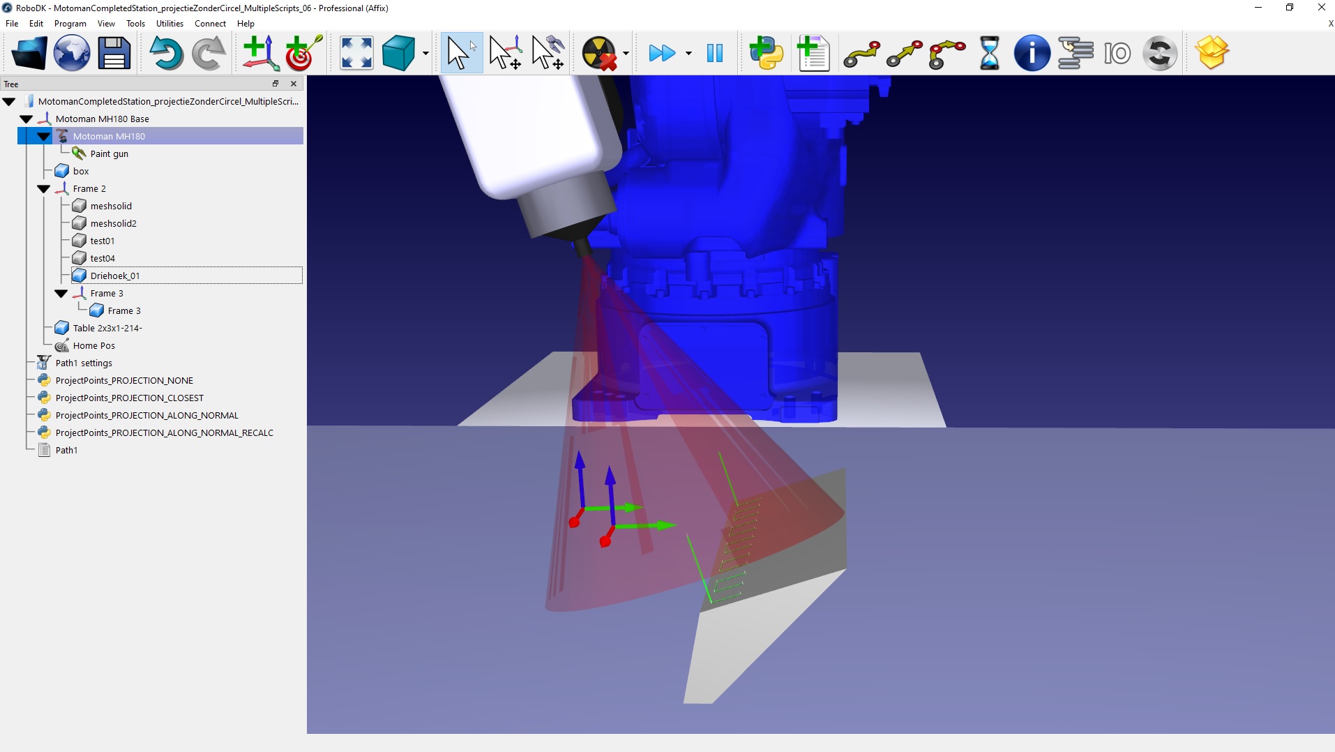
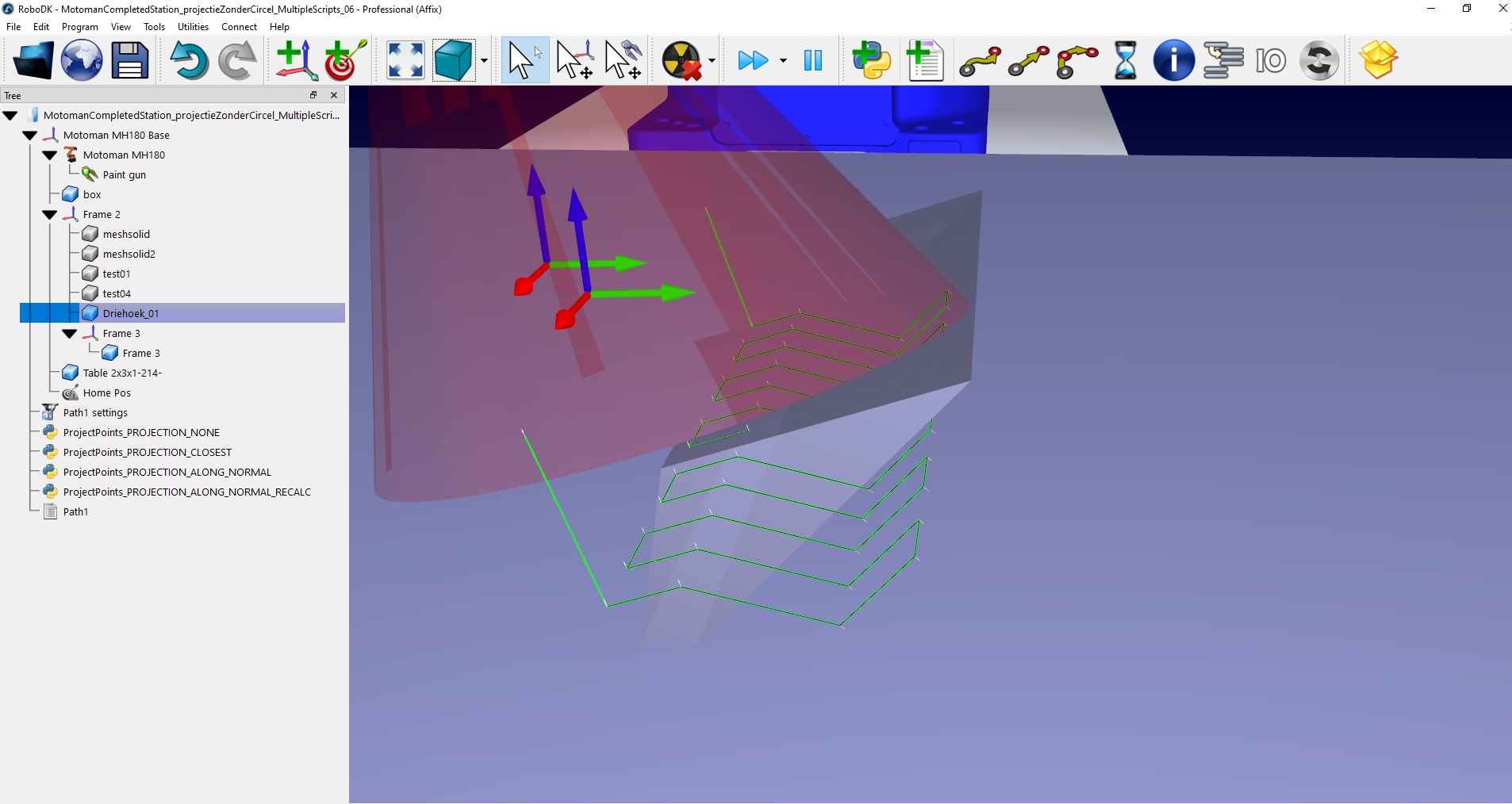
I've been working with point projection. When I use the ProjectPoints python script, the script generates a path that goes through the object and projects on the other side. (see pictures attached). Is this a setting, or a problem with the object that I use?
Kind regards.
I've been working with point projection. When I use the ProjectPoints python script, the script generates a path that goes through the object and projects on the other side. (see pictures attached). Is this a setting, or a problem with the object that I use?
Kind regards.
