Thread Rating:
  • 0 Vote(s) - 0 Average
  • 1
  • 2
  • 3
  • 4
  • 5

Welding Zig Zag toolpath orientation

#1
Hello,


I am trying to create an oscillation on a welding path, I create for it a 45 ° surface in my 3D model to materialize the welding.
When importing my model I activate the option "Generate zig-zag curves of surfaces" and it works!
Except that the oscillation is in the direction of the length of my surface, is it possible to parameterize it in the direction of the width?


Thank you in advance
#2
Hi there,

Honestly, the way you created your oscillation is so unexpected, but so interesting!

Can you provide a demo .rdk file and we will see if we can help you.

Jeremy
#3

Hello

here is my example as an attachment, I sincerely think that if you bring a solution to my problem you will bring a solution that many welders expect!
and will be proud to have been able to participate.
I hope to have good news soon from you...

in advance thank you


Attached Files Thumbnail(s)
test weld.jpg   

.rdk   test zig zag weld.rdk (Size: 3.36 MB / Downloads: 960)
#4
Hi Alain,

This is a good suggestion. We just updated RoboDK so you can see the zig zag pattern in both directions. See attached image to change the setting.

I recommend you to update RoboDK to the latest Windows 64 version only for now.

Albert

ZigZag-STEP-IGES-Import.png   
#5
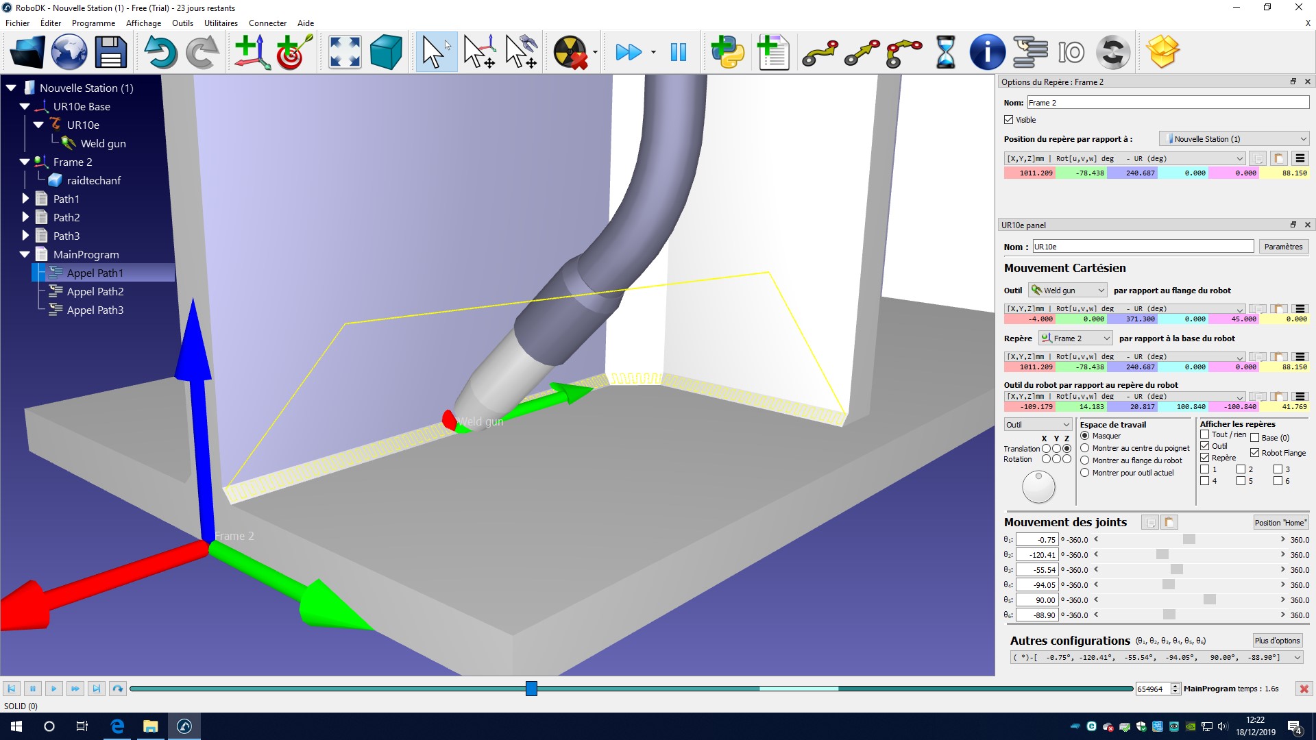
Super it works!

It only remains for me to test it in production on my UR10e.

I keep you informed ....


Attached Files Thumbnail(s)
weld zig zag.jpg   
#6
Excellent, thank you for sharing.
Let us know if you need help using your UR robot for welding.
#7
Hi Alain,

Looking at your print screen, I realized that you are using the Free trial.
The free trial has some limitations like how many lines of code you can post process.
In your case, this limitation will clearly be a problem.

Simply send me an email at jeremy@robodk.com and I'll send you a fully unlock RoboDk trial license.

Have a great day.
Jeremy
  




Users browsing this thread:
1 Guest(s)