11-18-2019, 09:16 PM
Hi,
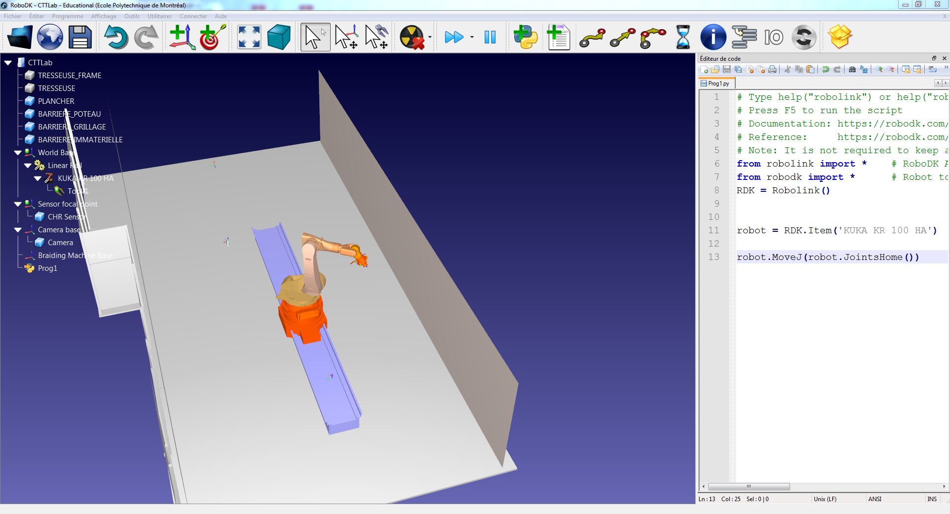
I experience issues using the python API to move a robot in RoboDK. I have the configuration shown in the picture enclosed. After creating the object RDK and the item robot. I can't MoveJ the robot when launching the program I don't understand why. It just remains in this configuration.
I already tried to reinstall RoboDK.
When I do anything else that doesn't implies to move the Robot, it work. I created a program, attached a stl to the TCP, changed the speed...
Do you have any idea ?
Thank you
Marc
I experience issues using the python API to move a robot in RoboDK. I have the configuration shown in the picture enclosed. After creating the object RDK and the item robot. I can't MoveJ the robot when launching the program I don't understand why. It just remains in this configuration.
I already tried to reinstall RoboDK.
When I do anything else that doesn't implies to move the Robot, it work. I created a program, attached a stl to the TCP, changed the speed...
Do you have any idea ?
Thank you
Marc


