Dear RoboDK Team,
We are a Vocational Training Centre, and we recently renewed our educational license, which is shown as activated correctly within the RoboDK interface.
We are developing an educational robot (Arctos) controlled by GRBL and ESP32, and we've created a custom Python driver, following your documentation:
https://robodk.com/doc/en/Robot-Drivers.html#DriverAPI
The issue is that, although RoboDK loads the .py file without errors, it never calls the Connect() function of the driver. To rule out mistakes on our side, we tested the following:
We built a minimal driver script (ArctosDriver_TEST.py) including all required functions (Connect, Disconnect, MoveJ, MoveL, setSpeed, etc.).
The script is imported properly (SCRIPT IMPORTED is logged).
However, Connect() is never called, and RoboDK displays the message:
Driver ArctosDriver_TEST.py not connected.
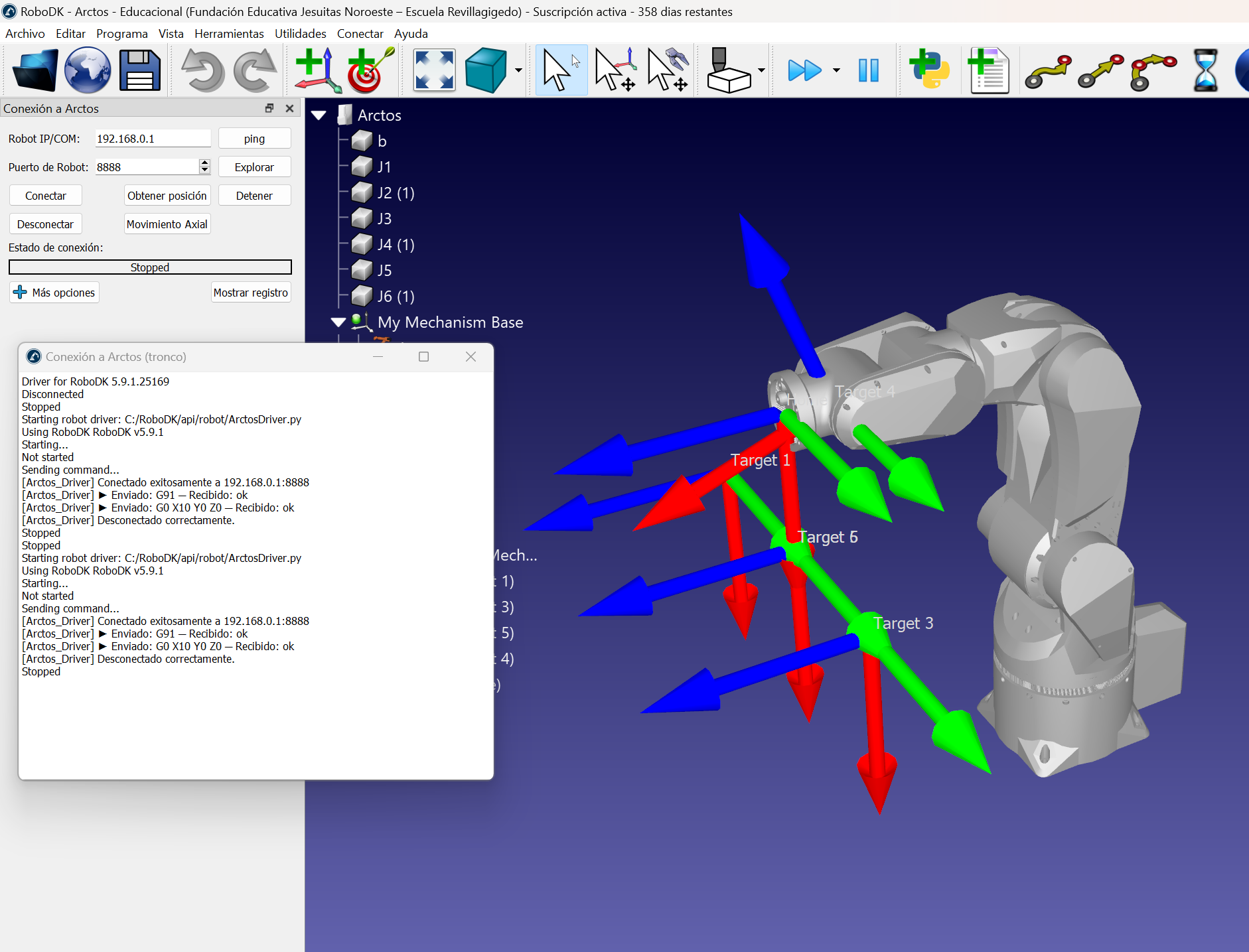
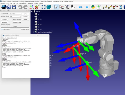
Please find attached a screenshot clearly showing this behavior.
We kindly ask:
Should Connect() work with an activated educational license?
Is there any extra step required to enable custom drivers?
Thank you in advance for your support.
Best regards,
Teacher, Department of Electricity
We are a Vocational Training Centre, and we recently renewed our educational license, which is shown as activated correctly within the RoboDK interface.
We are developing an educational robot (Arctos) controlled by GRBL and ESP32, and we've created a custom Python driver, following your documentation:
https://robodk.com/doc/en/Robot-Drivers.html#DriverAPI
The issue is that, although RoboDK loads the .py file without errors, it never calls the Connect() function of the driver. To rule out mistakes on our side, we tested the following:
We built a minimal driver script (ArctosDriver_TEST.py) including all required functions (Connect, Disconnect, MoveJ, MoveL, setSpeed, etc.).
The script is imported properly (SCRIPT IMPORTED is logged).
However, Connect() is never called, and RoboDK displays the message:
Driver ArctosDriver_TEST.py not connected.
Please find attached a screenshot clearly showing this behavior.
We kindly ask:
Should Connect() work with an activated educational license?
Is there any extra step required to enable custom drivers?
Thank you in advance for your support.
Best regards,
Teacher, Department of Electricity

