Thread Rating:
  • 0 Vote(s) - 0 Average
  • 1
  • 2
  • 3
  • 4
  • 5

Several questions, license, moving, creating programs, kukavarproxy

#1
Hello, 

I am working with RoboDK for a few weeks now and experiencing some difficulties. 

KUKA KR 150 R3300 K prime
KSS 8.3.43

1. I got an invoice for the license, but no license key or similar. How long does it take usually to get it?

2. Is it possible to move the flanch or tool in relation to the base (a desk for example)? I only got the option to move it relating to itself or robroot. I have a "desk" out of a cad-file, and an additional at the object, but neither can be used when moving the robot.

3. In the institute I work in, I am not allowed to use kukavarproxy to connect the robot with RoboDK as my supervisor mentioned it is no official tool, not documented and thus not safe for work. Is there an alternative or how can I demonstrate (in my thesis) safe use of this tool?

4. When creating a program via virtual teaching, how can I prevent using certain axis? For example axis 6, it tries to go all the way about 300 degrees clockwise and would damage some wires instead of going 60 degrees counterclockwise. Is manual teaching the only way?

5. When creating programs, I got wonderful source files which contain all movement parameters. I love it!
Unfortunately, RoboDK doesnt create .dat-files and my HMI doesnt recognize those as usable modules. 
Last week, I imported those files in WorkVisual, copied all movement data in an existing module. But this way is complicated and slow, how do I create "ready to use" programs?
With sub programs it is even more complicated, and I really need those for my project. 

Thank you wonderful people, have a nice rest of a sunday.
#2
Hi Tim,

1. I just sent you an email in that regard.

2. I don't understand the question.

3. We do not support any alternative, I've heard of one possible last week, but we did not test it. (https://www.robot-forum.com/robotforum/t...post168917)
But it won't be official either as Kuka does not provide such a tool. What is considered safe (or unsafe) use?

4. If you double-click your robot joint limits in the robot panel, you can reduce the range of motion to avoid reaching certain joint values (and therefore protecting your cable).

5. You can create a .dat file by selecting the Kuka KRC DAT post-processor. https://robodk.com/doc/en/Post-Processor...SelectPost

Jeremy
Find useful information about RoboDK and its features by visiting our Online Documentation and by watching tutorials on our Youtube Channel


#3
Hey Jeremy,

thanks for your answers and apologies for my late reply. Things got pretty crazy, the robot had two major electric malfunctions and is pretty much done until repaired.
All my additional work for my thesis has to be theoretical as I cannot test anything. :-/

1. The Key came per Email shortly after, all is fine.

2. Say, the workbase (EA Base in the picture, the purple surface) is skewed in space and/or the surface is curved. With imported curvedata the tool is always orthogonal to the surface. I nee to retract the tool orthogonal to the surface but can only find options to move related to the (EA) base or robroot, both options are not orthogonal to a curved surface.
All relative movements only move the TCP, not the tool as object.

3. The Admin said he hadn't checked the program code and he cannot be sure something gets broken or someone injured. As long as it is not officially guaranteed nothing can happen I should not use it. I tested it before, and well, its godsend for commissioning the robot and getting things done. As I cannot use the robot anyway, this info will be for other students working with this project.

4. + 5.  Thank you, already in use.

___________________________________________________________________________________________

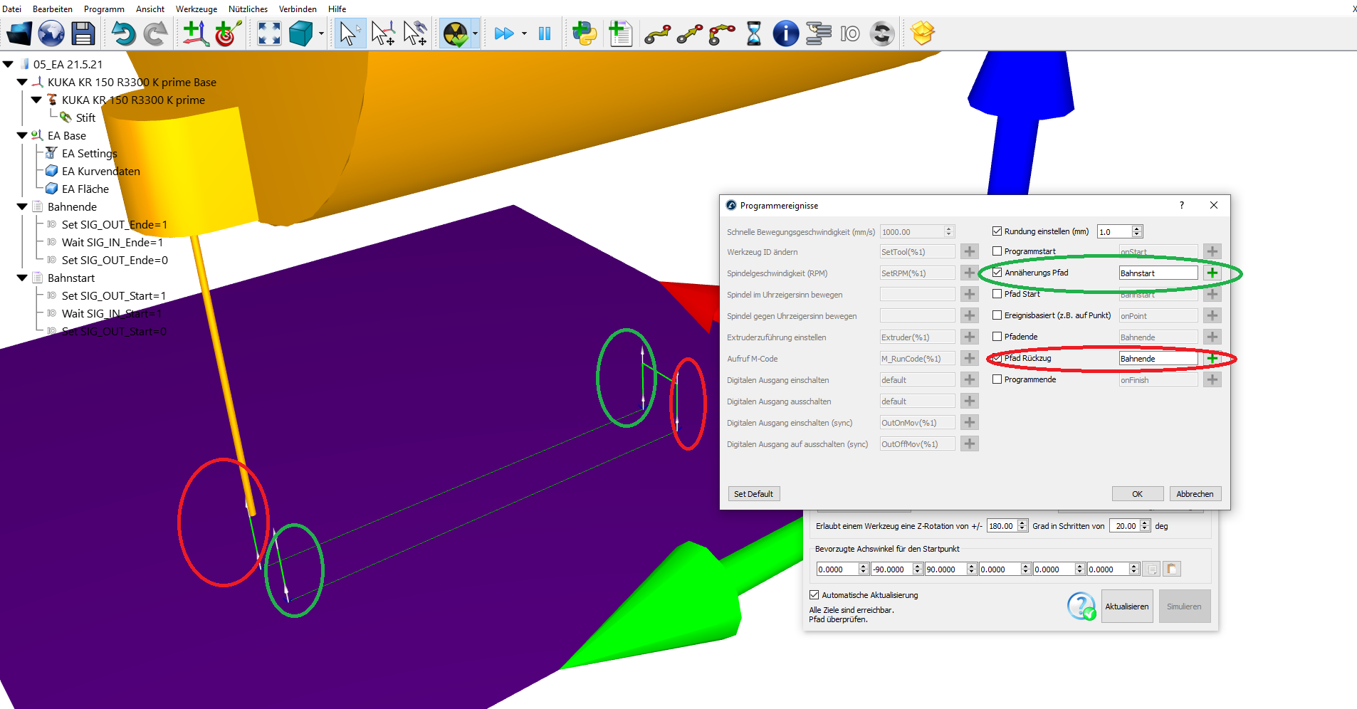
These days, another question occured. As shown on the picture, I want to use subprograms on certain stages of the process. Every time the tool goes away from the surface, it should activate "Bahnende", every time it goes towards the surface, it should activate "Bahnstart". 
When simulating the process, at the start it calls for "Bahnstart", but never for anything else.
My first approach was inserting it manually via WorkVisual, but in the final version, there will be hundreds of parallel tracks so I would like to automate more.

I have a mainprogram in WorkVisual with the signals connected and declared. This main program invokes the program EA, generated from RoboDK. And EA has the subprograms for starting and ending a track. Basically, the programm should wait for an external SPS to give its startingsignal in between every track.

Thank you so much,
Tim

EA_test.PNG   
#4
An official tool that is similar to kukavar would be mxautomation, but you would need to write your own rdk plug in

I have sent the info on mx to the rdk guys but I don't know how far they have gotten with it
#5
2 - https://robodk.com/doc/en/Robot-Machinin...ngApproach
You can create an approach and retract motion in literally any direction by mixing up many motions together.

6 - Can you provide your .rdk file?

Jeremy
Find useful information about RoboDK and its features by visiting our Online Documentation and by watching tutorials on our Youtube Channel


#6
(06-18-2021, 08:34 AM)colinb83 Wrote: An official tool that is similar to kukavar would be mxautomation, but you would need to write your own rdk plug in

I have sent the info on mx to the rdk guys but I don't know how far they have gotten with it

Hey Collin, thanks for your suggestion. Indeed we have a second robot, which is mostly working. The guy working with it uses mxautomation and TwinCAT, unfortunately, I couldn't get it to work and even 6 guys from the company making TwinCAT could not help me.

(06-18-2021, 01:42 PM)Jeremy Wrote: 2 - https://robodk.com/doc/en/Robot-Machinin...ngApproach
You can create an approach and retract motion in literally any direction by mixing up many motions together.

6 - Can you provide your .rdk file?

Jeremy

2. Thank you, I hoped it would be possible in just one motion.

6. Of course: see the attachment.


Attached Files
.rdk   05_EA 21.5.21.rdk (Size: 936.22 KB / Downloads: 585)
#7
You can configure mxautomation to use different communication protocol, even standard ether net ip
#8
(06-18-2021, 03:10 PM)Tim Wrote:
(06-18-2021, 01:42 PM)Jeremy Wrote: 6 - Can you provide your .rdk file?

Jeremy

6. Of course: see the attachment.

Hey @Jeremy,
anything new about the subprograms when the tool approaches and deproaches the working position?
I tried a few things, but the subprograms dont want to start. Actually, the subprogram for approaching does start once, but should do twice, just before starting a new path.
The subprogram for deproaching the base dosnt start at all, regardless where I put it.

regards,
Tim
#9
Hi Tim, 

Sorry for the late reply. 

I tried your station and everything seems fine. 

I deleted the EA program you had, I updated the Curve Follow Project. 
"Right-Click" the newly create EA program -> "Show instructions" and you can see the program call where they should be:

  Prog_event_path_approach.png   

Jeremy
Find useful information about RoboDK and its features by visiting our Online Documentation and by watching tutorials on our Youtube Channel


#10
(06-28-2021, 02:37 PM)Jeremy Wrote: Hi Tim, 

Sorry for the late reply. 

I tried your station and everything seems fine. 

I deleted the EA program you had, I updated the Curve Follow Project. 
"Right-Click" the newly create EA program -> "Show instructions" and you can see the program call where they should be:

 

Jeremy

Hey @Jeremy,

I did not realize there were a "show instructions" button. The german translation is technically correct, but a bit misleading. It would be more like "show commands" -> "Zeige Befehle". Everything works well then, I have the night to get that info in my thesis and submit it tomorrow.
Thank you so much for your help, stay happy and healthy,
Tim
  




Users browsing this thread:
1 Guest(s)