Thread Rating:
  • 0 Vote(s) - 0 Average
  • 1
  • 2
  • 3
  • 4
  • 5

TRAYECTOR GENERATION WITH SOLIWORKS

#11
Hi Jeremy

I want to make a program similar to the example of the Car Rim Robot Cutting/Grinding, but when I want to do the program of the table movement but the TCP follows the circular table movement as I can solve that.


Cesar Baez
#12
Hi Cesar,
With the turntable options of the Curve follow project, you can modify the behavior of the external axis and the robot.
Can you give me a bit more information on the behaviour you are looking for?
Maybe a small video or screen capture with notes.
That would help me point you in the right direction.

Jeremy
#13
Hi Jeremy


I want to carry out the welding of these trajectories generated in solid works, but the position of the tcp strongly forces the axes of the robot, compensates for the rotation of the tcp but still there are collisions at the time of running the simulation, I want the tcp to maintain an adequate position Aided by the rotation of the table, it is a MIG welding process.

How could I generate multiple trajectories in one piece from solid works, thanks for all the help

Cesar Baez


Attached Files Thumbnail(s)
coliciones1.png    coliciones2.png   

.rdk   prueba2.rdk (Size: 841.02 KB / Downloads: 784)
.zip   WELDING PROCESS.zip (Size: 1.5 MB / Downloads: 770)
#14
Hi Cesar,
Can you also give me the SW part?
How did you create/imported the welding path? Was it a sketch in SolidWorks?

Have a great day.
Jeremy
#15
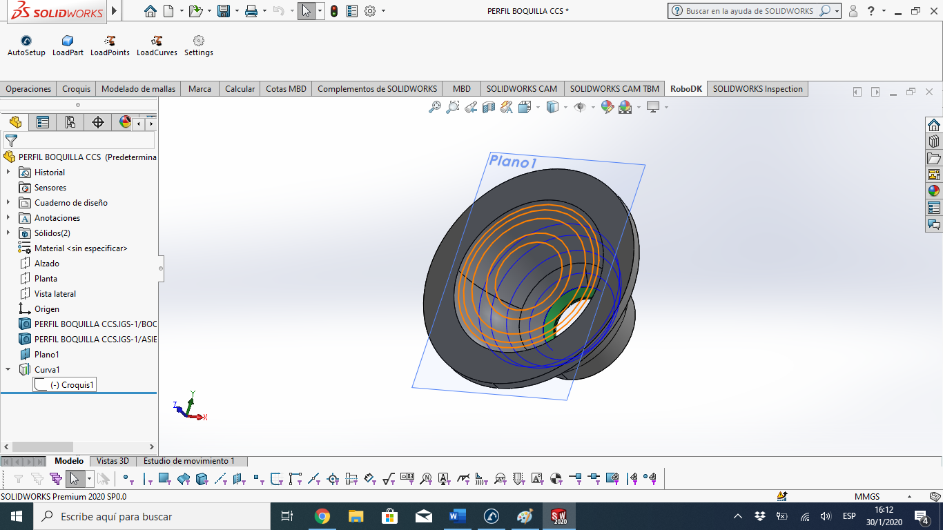
Hi Jeremy

The CAD files that we have are within the .zip, the paths are made with the Solid Works pluging project curves, attached a capture, to load it to RBDK we use AutoSetup

Cesar Baez


Attached Files Thumbnail(s)
SW CAD.png   
#16
I meant, can I have the actual SW file. So that I can reuse the same sketch to import.
There is just a .IGES in the zip.

Jeremy
#17
Hi Jeremy


Those are the pieces in solidworks

Cesar Baez


Attached Files
.zip   BOQUILLA CCS.zip (Size: 1.56 MB / Downloads: 768)
#18
Hi Cesar,

I attached your RDK project with some settings adjusted to accomplish a better result. It recommend you to use the minimum orientation tool change method and select Z+ to maintain a constant orientation. You can customize the interaction of external axis by activating the "Smart optimization" option.

I don't recommend you to run subprograms that contain movements to other coordinate systems (within one curve follow project). Otherwise, you need to revert back to your coordinate system.

Also I believe you don't need to move the rail while you are welding so you can keep it constant at a given location (for example 1100 mm).

Albert
KUKA-Turntable-Welding.png   


Attached Files
.rdk   KUKA-Welding-External-Axes.rdk (Size: 810.91 KB / Downloads: 781)
#19
Hi Albert,

Thank you very much for the help the trajectories in the simulation have improved
RBDK can control welding parameters of KUKA ARCTECH?
How can I create multiple paths in a single piece through Solid Works?
What other settings influence the position of the axes to improve the trajectory?
thanks greetings


Cesar Baez
#20
You can create multiple path from the same SolidWorks part by opening the RoboDK plugin settings (in SolidWorks), unchecking "Override" and changing the name of the path.

What would you like to improve in the trajectory?

Jeremy
  




Users browsing this thread:
1 Guest(s)