03-03-2020, 03:42 PM
Hi dmmaya,
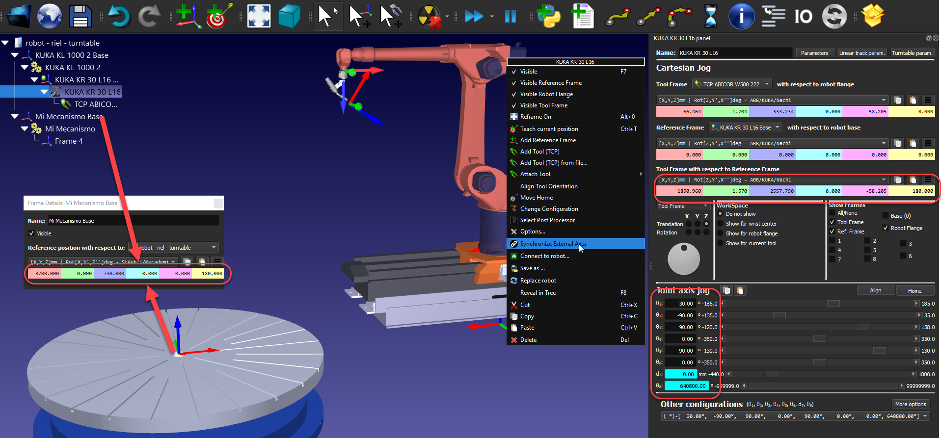
You are moving in the right direction. The images you sent are very helpful. Assuming the rail and the turntable are properly modeled, you can move the base of the turntable to match the Cartesian position of the tool with respect to the turntable.
It looks like you need to rotate 180 deg around Z and adjust the X and Y coordinates as shown in the image attached (note that the X coordinate is positive in the teach pendant).
The Tool Frame with respect to the Reference Frame is the same Cartesian position you should see in the teach pendant. So you can enter the joint angles of your robot and make sure to match the Cartesian position.
Ideally, you should retrieve the root position of the turntable from the controller and enter it directly given XYZABC values. You should do the same with the turntable mechanism and linear track.
Important: Every time you make a change in the root position of the turntable you should right click the robot, select "Synchronize External Axes" and simply select OK. This will update the coordinates in your robot panel.
You are moving in the right direction. The images you sent are very helpful. Assuming the rail and the turntable are properly modeled, you can move the base of the turntable to match the Cartesian position of the tool with respect to the turntable.
It looks like you need to rotate 180 deg around Z and adjust the X and Y coordinates as shown in the image attached (note that the X coordinate is positive in the teach pendant).
The Tool Frame with respect to the Reference Frame is the same Cartesian position you should see in the teach pendant. So you can enter the joint angles of your robot and make sure to match the Cartesian position.
Ideally, you should retrieve the root position of the turntable from the controller and enter it directly given XYZABC values. You should do the same with the turntable mechanism and linear track.
Important: Every time you make a change in the root position of the turntable you should right click the robot, select "Synchronize External Axes" and simply select OK. This will update the coordinates in your robot panel.


